Promoting Health and Productivity Management
Policy
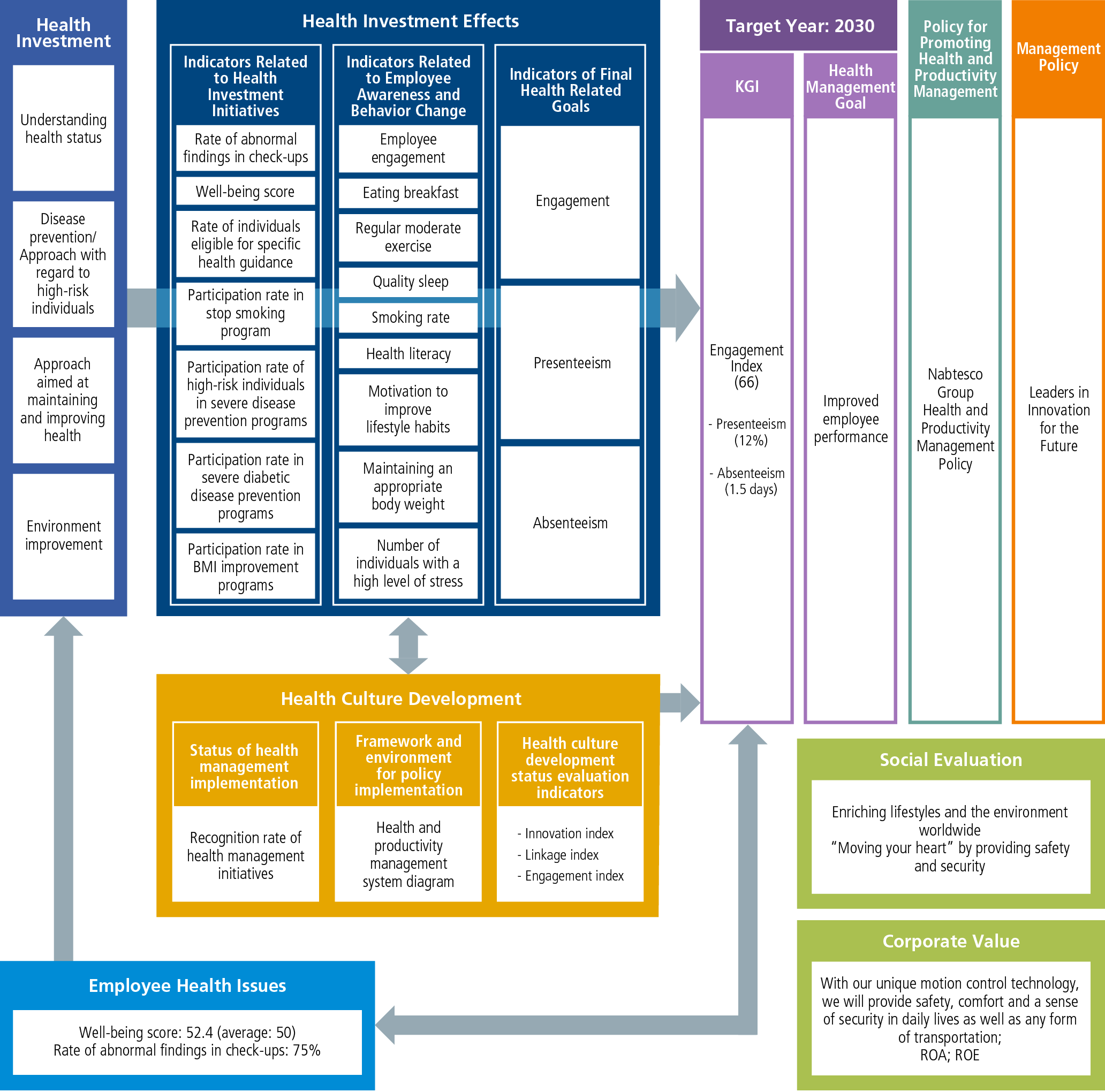
Nabtesco Group Health and Productivity Management Policy
We have established this Nabtesco Group Health and Productivity Management Policy as follows for Nabtesco Corporation and its group companies (collectively, the “Nabtesco Group”) to promote health and productivity management.
- 1.Positioning and scope
Together with the Nabtesco Group CSR-Oriented Procurement Policy and the Nabtesco Group Human Rights Policy, this Policy complements the Nabtesco Group Code of Ethics and applies to all officers and employees of the Nabtesco Group. We will also continuously encourage our business partners, including suppliers, to understand the Policy and will cooperate with them in promoting health and productivity management. - 2.Health and Productivity Management Policy
“The Nabtesco Group, with our unique motion control technology, will provide safety, comfort and a sense of security in daily lives as well as any form of transportation.” As a precondition for the Nabtesco Group to implement this corporate philosophy and achieve sustainable growth, we deem it essential for the Nabtesco Group to ensure that all its employees and their families are both physically and mentally healthy and can feel safety, comfort, and a sense of security in their daily lives.
To this end, we will implement measures for better work-life balance including those to ensure appropriate working hours, in addition to offering employees a variety of ways to work. We are committed to creating workplaces where employees are excited about their work and taking on new challenges, and we will also work to increase the health literacy of employees and their families.
The ultimate goal of Nabtesco’s business activities is to improve the well-being of all those associated with the company. Based on this recognition, we will promote health and productivity management through the concerted efforts of all employees and their families, the Labor Union, the Health Insurance Society, and the company.
Basic Approach
Strategic Map
The Group have identified “improving employee performance” as a management issue to be addressed through health management. Based on the following Health Management Strategic Map, we will monitor various indicators from four perspectives: understanding health status; disease prevention/approach with regard to high-risk individuals; approach aimed at maintaining and improving health; and environmental improvement. We will generate outputs and outcomes as we go through the PDCA process.
The degree of achievement of the final goal of health management will be measured primarily by metrics such as absenteeism, presenteeism and employee engagement.

System
Health and Productivity Management System
We collaborate and cooperate with Human Resources Department, Health Management Office, and health and safety committees at each business location, and with the Labor Union to promote health management. We also work in partnership with health insurance society to promote collaborative health initiatives.
In addition, we have established a Group ESH (Environment, Safety and Health) Committee, which formulates annual goals and plans, and reports results to the CEO.

* Employee Assistance Program
Measures
Health Data Progression
Understanding Health Status
We also offer cancer and lifestyle disease check-ups, and aim to improve participation rates by fully subsidizing the costs and regularly reviewing the content and methods of these tests. For mental health, we regularly assess workplace conditions through stress checks and pulse surveys.
In addition to regular health check-ups in the spring, we also conduct follow-up health check-ups in the fall.
Disease Prevention/Approach to High Risk Individuals
In our regular health check-up results, the Group has high incidence rates for problems such as triglycerides, bad cholesterol, and blood pressure. In addition, the rate of obesity (among those over 40) exceeds the national target for both men and women. Our smoking rate is also higher than the national average.
The Nabtesco Group ESH Committee aims to reduce the rate of individuals with abnormal findings (blood pressure/lipids: 1 percentage point per year, blood sugar: 2 percentage points per year), decrease the high stress rate by 1 percentage point per year, and reduce the smoking rate by 1 percentage point per year. In coordination with the Nabtesco Group Health Insurance Association, we have implemented programs to prevent severe kidney disease, reduce obesity and stop smoking.
In addition, based on health check-up results, we have made health counseling mandatory for employees who are considered to be at high risk for developing brain and heart disease. We are also implementing overtime and holiday work restrictions for these individuals. By providing support to targeted individuals throughout the workplace and regularly sharing the status of these initiatives between labor and management, we are actively collaborating to address health issues.
Approach Aimed at Maintaining and Improving Health
Maximizing the effectiveness of the various health management initiatives requires fostering a culture that increases employee awareness and proactive engagement with regard to their own health.
We provide training through occupational health staff and implement e-learning courses to improve health literacy.
We have also launched initiatives that use health apps to encourage better lifestyle habits. We aim to increase the number of employees with good lifestyle habits, reduce the rate of abnormal health findings in check-ups, prevent lifestyle diseases among employees and improve employee performance.
We hold regular collaborative health meetings with the health insurance associations to plan coverage initiatives to maintain and improve the health of employees and their families, and to analyze health status and medical costs.
During World No Tobacco Day and Hygiene Week, various events are planned at each of our business sites, such as the implementation of a no smoking day and first-aid hands-on sessions.
Performance Indicators
| FY2022 | FY2023 | FY2024 | FY2030 targets | |
|---|---|---|---|---|
| Absenteeism | 2 Days | 2.1 Days | 1.8 Days | 1.5 Days |
| Presenteeism | 14.9% | 14.0% | 14.4% | 12% |
- *The scope of the aggregate data is limited to Nabtesco.
Other Monitoring Indicators
Regular Health Check-up Participation Rate
| FY2022 | FY2023 | FY2024 | |
|---|---|---|---|
| All employees | 100.0% | 100.0% | 100.0% |
Rate of Abnormal Findings in Check-ups
| FY2022 | FY2023 | FY2024 | FY2025 targets | |
|---|---|---|---|---|
| High blood pressureHigh | 15.5% | 15.1% | 15.1% | 1% reduction from FY2024 |
| High fat | 37.8% | 33.7% | 34.7% | 1% reduction from FY2024 |
| High blood sugar | 10.7% | 8.8% | 9.4% | 2% reduction from FY2024 |
Non-Smoking Rate
| FY2022 | FY2023 | FY2024 | FY2025 target | |
|---|---|---|---|---|
| All employees | 74.1% | 74.5% | 76.1% | 1% increase from FY2024 |
Percentage of Employees Maintaining Appropriate Body Weight
| FY2022 | FY2023 | FY2024 | |
|---|---|---|---|
| All employees | 65.8% | 65.9% | 69.2% |
Health Literacy Improvement Training Participation Rate
| FY2022 | FY2023 | FY2024 | |
|---|---|---|---|
| Methods for utilizing health check-up results | 93.3% | 89.0% | 83.1% |
| Gender-specific health issues | 89.7% | 89.7% | 84.4% |
Rate of employees who took part in the stress check
| FY2022 | FY2023 | FY2024 | |
|---|---|---|---|
| All employees | 93.6% | 94.7% | 93.5% |
Rate of employees with a high level of stress
| FY2022 | FY2023 | FY2024 | |
|---|---|---|---|
| All employees | 12.1% | 12.1% | 13.2% |
*The scope of the aggregate data for other monitoring indicators is limited to Nabtesco.
Final Health-Related Target Indicators
The Nabtesco Group has set “reducing absenteeism,” “reducing presenteeism,” and “improving work engagement” as the primary target indicators for health and productivity management.
For the details of “improving work engagement,” please refer to Engagement Measurement accessible via the related link.

No Smoking Day Poster

First-aid Hands-on Sessions
Health Support System and Environment Improvement
For a company to grow, it is essential to have a physically and mentally healthy workforce that can drive the organization forward.
We have assigned occupational health staff members to the company to provide timely health advice and counseling. In addition, we provide employees with advice on how to balance treatment and work, and support their returning to work after an absence. The Group has also introduced an Employee Assistance Program (EAP), which is available to employees stationed outside Japan and their families.
After conducting stress checks, we carry out follow-up measures, including interviews with physicians, to work on improving the work environment. In addition, we aim to reduce the rate of employees with a high level of stress to less than 10% by providing direct training at workplaces under a high level of stress and making improvements by conducting interviews.
Measures for Employees Travelling Abroad from Japan
For employees travelling abroad from Japan, we provide crisis management training, mainly concerning medical arrangements before travelling abroad, health risks and medical information while abroad, and safety measures, and call attention to the information on the spreading of infectious diseases, including tuberculosis, malaria, HIV, dengue and other global health issues, in the areas they are travelling to. We also oblige employees to be vaccinated at the company’s expense to protect themselves from vaccine-preventable infections before traveling, and enable employees to take physical examinations at the company’s expense before going abroad and while abroad, so we can understand the health status of employees on overseas assignments.
We also offer employees while they are stationed overseas various training programs aimed at improving health literacy, including e-learning courses.
External Evaluation
In recognition of the various measures described above, on March 10, 2025, Nabtesco was recognized as one of the “Excellent Health Management Corporations 2024” (Large Corporation Category) under the Excellent Health Management Corporation Recognition System jointly selected by the Ministry of Economy, Trade and Industry and the Japan Health Council.
This program is designed to honor large corporations, small and medium-sized enterprises, and other corporations that are recognized as particularly outstanding in their commitment to local health issues and the promotion of health promoted by the Japan Health Council. The Company identified “promotion of human capital management” as its own management materiality and formulated a health management strategy map based on the Nabtesco Group Health Management Policy. Then, we monitored various indicators from the four perspectives of “understanding health status,” “disease prevention/high-risk approach,” “health maintenance/promotion approach,” and “environmental improvement.” Furthermore, we have been working to realize the “improvement of employee productivity (performance)” by implementing the PDCA cycle of activities. These efforts led to our being certified for the second consecutive year.
We will continue to strive to create a workplace where employees and their families can receive health promotion activities and where employees can maximize their potential. With the aim of improving the well-being of those around us, we will promote health management in which employees and their families, the labor union, the health insurance association, and the company all work together.

Certified as an Excellent Health Corporation